喜讯 | 博智林建筑机器人入选住建部智能建造新技术新产品创新服务典型案例
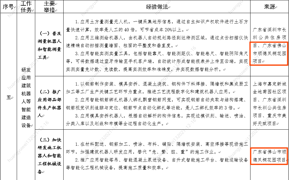
12月15日,住房和城乡建设部办公厅发布了《智能建造新技术新产品创新服务典型案例(第一批)》,博智林建筑机器人在广东省佛山市凤桐花园项目的应用入选其中。
按照《住房和城乡建设部等部门关于推动智能建造与建筑工业化协同发展的指导意见》(建市〔2020〕60号)要求,为总结推广智能建造可复制经验做法,指导各地住房和城乡建设主管部门和企业全面了解、科学选用智能建造技术和产品,经企业申报、地方推荐、专家评审,确定124个案例为第一批智能建造新技术新产品创新服务典型案例。


智能建造新技术新产品创新服务典型案例(第一批)
佛山市凤桐花园项目
01
2020年7月
住房和城乡建设部发布《关于推动智能建造与建筑工业化协同发展的指导意见》,加大智能建造在工程建设各环节应用,旨在实现建筑业转型升级和持续健康发展。

02
2020年9月
首批9款43台建筑机器人在凤桐花园举行交接仪式,以建筑机器人为核心的人机协同作业施工体系正式在一线投入使用。
03
2021年2月
住房和城乡建设部发布《关于同意开展智能建造试点的函》,确定全国7个项目开展智能建造试点工作,其中凤桐花园项目位列其中。

04
2021年4月
凤桐花园项目1号楼主体结构封顶。
05
2021年8月
住房和城乡建设部办公厅印发《智能建造与新型建筑工业化协同发展可复制经验做法清单(第一批)》,凤桐花园项目的2项经验做法入选。

06
2021年12月
住房和城乡建设部办公厅发布《智能建造新技术新产品创新服务典型案例(第一批)》,凤桐花园项目入选。

不忘初心,砥砺前行。截至2021年11月底,博智林机器人已有18款建筑机器人投入商业化应用,服务覆盖25个省份(直辖市、自治区)超280个项目,累计应用施工面积超550万平米。
作为智能建造解决方案提供商,博智林机器人聚焦建筑机器人、BIM数字化、新型建筑工业化等产品的研发、生产与应用,打造并实践新型建筑施工组织方式。通过技术创新、模式创新,探索行业高质量可持续发展新路径,助力建筑业转型升级。

凤桐花园全建造过程